









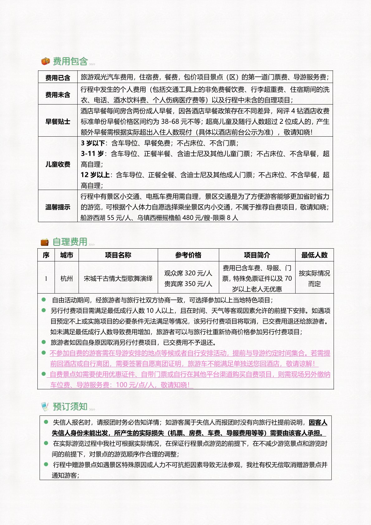
費(fèi)用包含(hán)
費用已含 旅遊觀光汽車費用,住宿費(fèi),餐費(fèi),包價項目景點(區)的第(dì)一道門票(piào)費、導遊服務費;
費用不含
行(háng)程中(zhōng)發生的個人費用(包括交通工具上的非免費餐飲費、行李超重費、住宿期間的洗
衣、電話、酒水飲料費、個人傷病醫療費等)以及行程中未含的自理項目(mù);
簽約付(fù)款
網上預訂:直接通過網站下單,在線選擇(zé)產品並填寫相(xiàng)關信息後,提交訂單。
在線預訂:撥打(dǎ)谘詢/預訂電話,由客服幫助您完成信息的確認和下單操作。