



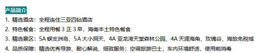
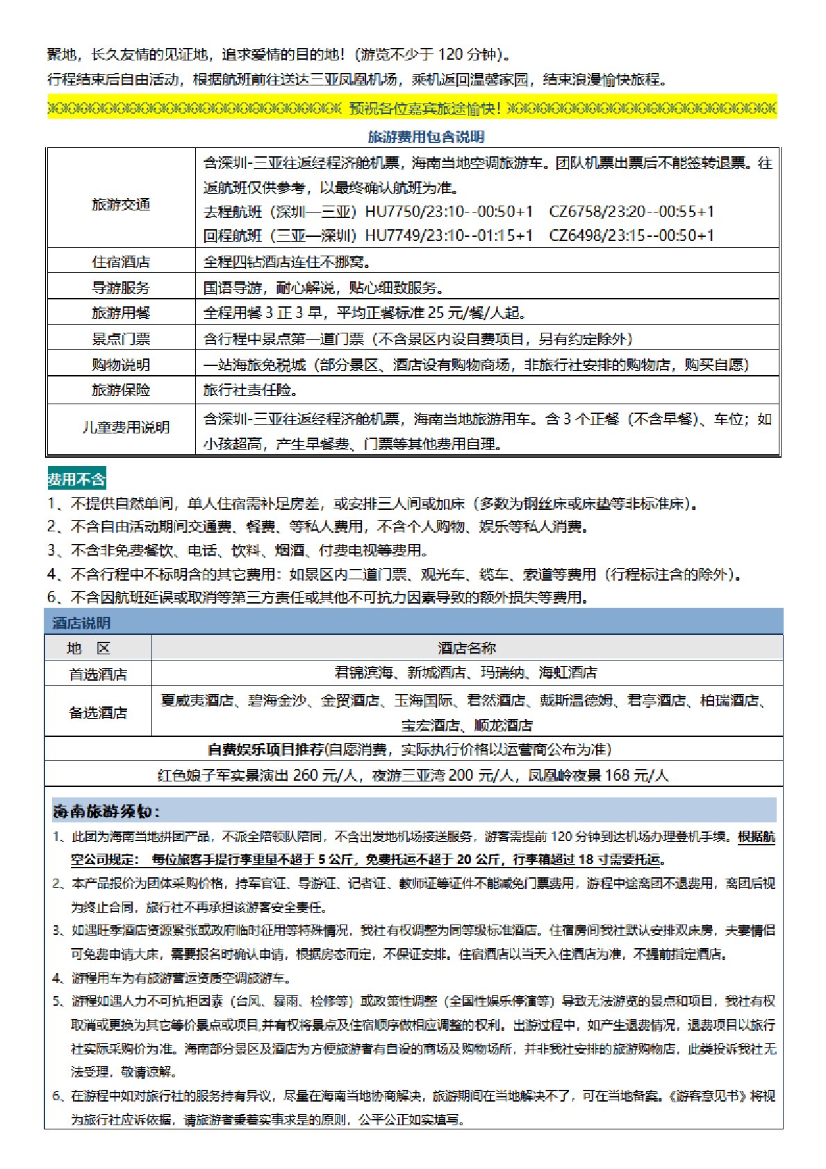
費(fèi)用包(bāo)含
費用不含
簽約付款(kuǎn)
網上預(yù)訂:直接通過網站下單,在線選擇產品(pǐn)並填寫相關信息後,提(tí)交訂單。
在線預訂:撥打谘詢/預訂(dìng)電話,由客服幫(bāng)助您完成信息的確認和下單操作。

本起(qǐ)價是可選活動日期中,按單人出行核算(suàn)的最低(dī)單人價格。產品價格會根(gēn)據您所選活動日期、出行人(rén)數、遊客類型(xíng)以及所選附加項目(mù)的不同而(ér)有所差別。
預訂旅遊線路前,請務必確認行程日期、包含景點(diǎn)與交通方式,了解退改政策以防不測。核對個人(rén)信息準確無誤,關注天氣預報及當地風俗習慣(guàn)。提前支付定金(jīn)或全款,保留支(zhī)付憑證。出行前查收電子票/確認單,並攜帶有效證件。如有疑問,及時聯係客服(fú)溝通。享受旅程,安全第一,祝您旅途愉(yú)快!




網上預(yù)訂:直接通過網站下單,在線選擇產品(pǐn)並填寫相關信息後,提(tí)交訂單。
在線預訂:撥打谘詢/預訂(dìng)電話,由客服幫(bāng)助您完成信息的確認和下單操作。